代辦中港車牌
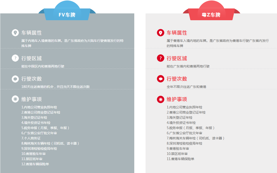
| 車牌類型 | FV車牌 | 粵Z車牌 |
|---|---|---|
| 車輛屬性 | 屬於內地車入境香港的車牌。是廣東省政府為大陸車行駛香港發行的特殊車牌 | 屬於香港車入境內地的車牌。是廣東省政府為香港車行駛廣東省內發行的特殊車牌 |
| 行駛區域 | 能在中國區內和香港兩地行駛 | 能在廣東省內和香港兩地行駛 |
| 行駛次數 | 180天往返香港的機會,並且當天不限往返次數 | 全年不限次往返廣東和香港 |

辦理口岸:
港珠澳大橋口岸辦理——最熱辦理進行中,獲取辦理條件
蓮塘口岸——即將開通,辦理條件“早知道”
沙頭角、深圳灣口岸——少量指標,預約辦理
(備註:可設置效果為:點擊跳轉至客服)
中港車牌購買
手續麻煩?流程複雜?等待時間過長?時間緊迫?請聯繫我們獲取中港車牌購買的第一手資料。

WhatsApp:98080459